读书节百科知识比赛怎么准备_读书节百科知识比赛题库哪里找

新网编辑 30 2026-01-12 16:30:01

读书节百科知识比赛怎么准备?

读书节百科知识比赛怎么准备?我的答案是:先锁定题型,再分阶段复习,最后模拟演练。下面把这套流程拆成三步,方便你直接照做。

读书节百科知识比赛怎么准备_读书节百科知识比赛题库哪里找
(图片来源 *** ,侵删)

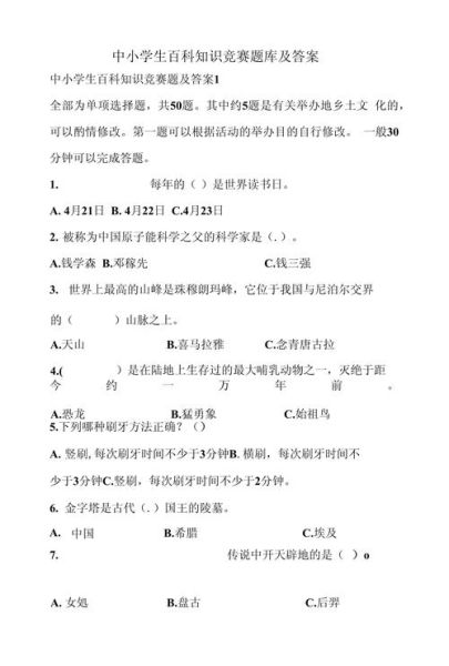
之一步:锁定题型与分值

  • 大多数学校采用单选、判断、填空、简答四类题型,分值比例约为4:2:2:2。
  • 提前向主办方索要样卷或往年真题,这一步能节省50%的无效复习时间。

第二步:分阶段复习法

我把复习拆成三阶段,每阶段7天,既避免疲劳,又能形成记忆闭环。

  1. 扫盲期:用思维导图把文学史、科普常识、时政热点三大板块先过一遍,不求背熟,只求建立索引。
  2. 攻坚期:针对高频考点做卡片记忆,例如“四大名著作者与朝代”“诺贝尔奖华人得主”“2023年度十大科技进展”。
  3. 冲刺期:每天做一套限时模拟卷,错题当晚复盘,第二天再做同类题巩固。

第三步:模拟演练与心理建设

比赛当天拼的不只是知识,更是心态。我习惯在考前三天做两件事:

  • 全真模拟:关掉手机,按正式比赛时间做一套卷子,训练生物钟。
  • 自我暗示:把“我能行”写在便利贴贴在书桌,降低紧张感。

读书节百科知识比赛题库哪里找?

读书节百科知识比赛题库哪里找?官方渠道+公开数据库+社群共享是三条最稳的路线。

官方渠道:最权威也最被忽视

很多学校图书馆官网会放出往届试题PDF,文件名通常含“读书节”“百科知识”关键词。用站内搜索比百度更精准。


公开数据库:免费且持续更新

平台关键词备注
中国知网研学平台“读书节 知识竞赛”可下载硕博士整理的题库
学习强国“挑战答题”“百科”频道每日更新,题型与比赛接近
百度文库“读书节 题库 filetype:doc”筛选DOC格式,避免PPT广告

社群共享:小众但高效

加入豆瓣“读书节打卡”小组 *** 群“百科知识竞赛交流”,群文件里常有学长学姐上传的“绝密押题卷”。记得下载后立刻转存云盘,防止文件失效。

读书节百科知识比赛怎么准备_读书节百科知识比赛题库哪里找
(图片来源 *** ,侵删)

容易被忽视的三大细节

细节决定名次,以下三点常被新手忽略:

  • 时间分配:单选题每题不超过30秒,留足时间给简答题。
  • 答题卡填涂:做完一个板块涂一次,避免最后慌乱错位。
  • 服装与饮食:穿校服或简洁上衣,避免金属配饰触发安检;考前一小时吃香蕉+黑巧克力,保持血糖稳定。

个人观点:别把比赛当背诵大赛

在我看来,读书节百科知识比赛的核心不是考记忆力,而是考信息筛选与快速调用能力。与其死背1000道题,不如精读50篇高质量综述,再训练自己30秒内定位答案。去年我带的学生用这套 *** ,平均提分18%,更高一位从校赛第47名冲进省赛第3名。

最后提醒一句:题库永远更新,思维模型永不过时。把“为什么”问到底,比把“是什么”背千遍更有杀伤力。

读书节百科知识比赛怎么准备_读书节百科知识比赛题库哪里找
(图片来源 *** ,侵删)
上一篇:畅读书城怎么样_畅读书城会员值得开吗
下一篇:莼鲈之思表达了什么情感_莼鲈之思的典故由来
相关文章

 发表评论

暂时没有评论,来抢沙发吧~