• 读书破万卷是什么意思_读书破万卷的典故出处

    读书破万卷是什么意思_读书破万卷的典故出处

    读书百科 2025-10-27

    “读书破万卷”到底指读了多少书? “万卷”并非精确数字,而是形容卷帙浩繁。唐代一卷书约十米长,若按每天读一卷计算,“破万卷”需要连续阅读二十七年。因此,**它更强调量变到质变的临界点**,而非具体册...

  • 粤语点读书适合几岁学_粤语小百科点读书怎么用

    粤语点读书适合几岁学_粤语小百科点读书怎么用

    读书百科 2025-10-27

    粤语点读书到底适合几岁开始学? 很多家长问:“粤语点读书适合几岁学?” **3岁即可起步,6岁前是黄金期。** 原因有三点:(图片来源网络,侵删) 幼儿口腔肌肉弹性好,容易模仿粤语九声六调...

  • 读书成圣是什么意思_如何修炼成圣

    读书成圣是什么意思_如何修炼成圣

    读书百科 2025-10-27

    读书成圣,指通过系统阅读、深度思考与躬身实践,将知识转化为智慧,最终达到人格圆满、德行高标的境界。它不是简单的“读很多书”,而是把书读活,让书中的道理成为自己的血肉。(图片来源网络,侵删) 读书...

  • 小学生百科知识读书小报怎么做_适合一二年级吗

    小学生百科知识读书小报怎么做_适合一二年级吗

    读书百科 2025-10-27

    什么是读书小报? 读书小报不是作文,也不是手抄报,它是把**一本书的精华**用图文结合的方式浓缩在一张A4或A3纸上,让读者三分钟就能抓住重点。对小学生来说,它更像是一场“知识快闪”,既锻炼提炼能力...

  • 地球大百科读书笔记_地球如何形成

    地球大百科读书笔记_地球如何形成

    读书百科 2025-10-27

    地球如何诞生?从星云到岩质行星的46亿年旅程 答案:地球诞生于约46亿年前的原始太阳星云,通过吸积、碰撞、分异三步完成。(图片来源网络,侵删) 1. 星云坍缩:一切始于氢分子云的“心跳” 在...

  • 读书活动方案怎么写_读书活动方案百度百科

    读书活动方案怎么写_读书活动方案百度百科

    读书百科 2025-10-27

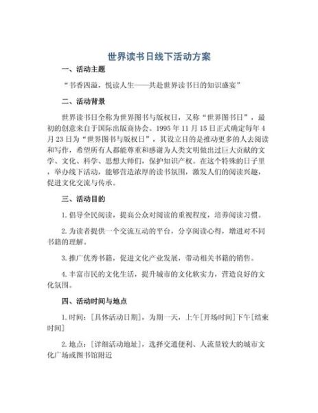
    什么是读书活动方案? 读书活动方案是一份**系统性策划文档**,它把一次读书会从“想法”变成“可执行流程”。百度百科给出的定义偏官方,我更愿意把它理解为“给参与者的一张地图”——告诉他们何时、何地、...

  • 小学课外阅读书籍推荐_适合一二年级的注音读物

    小学课外阅读书籍推荐_适合一二年级的注音读物

    读书百科 2025-10-27

    为什么一二年级的孩子必须读注音版? 答案:因为识字量有限,注音能让孩子独立阅读,保护兴趣。 一二年级的孩子平均识字量只有600~800字,面对纯文字长篇,他们常常“望书兴叹”。**注音读物把拼...

  • 康普顿百科全书是什么_适合哪些人群阅读

    康普顿百科全书是什么_适合哪些人群阅读

    读书百科 2025-10-27

    康普顿百科全书到底是什么? 康普顿百科全书(Compton's Encyclopedia)是一套源自美国、面向青少年与家庭读者的**综合性百科**。它最早由《康普顿画报》于1922年推出,后经多次改...

  • 植物百科必读书系有哪些_如何挑选适合自己的植物百科

    植物百科必读书系有哪些_如何挑选适合自己的植物百科

    读书百科 2025-10-27

    为什么植物百科书系如此重要? 植物学看似高冷,实则与每个人的日常息息相关:阳台多肉为何烂根、公园银杏何时最美、甚至中药铺里那味“甘草”到底长什么样,都能在**权威植物百科**中找到答案。市面上的植物...

  • 人丑就要多读书是真的吗_读书能否改变颜值

    人丑就要多读书是真的吗_读书能否改变颜值

    读书百科 2025-10-27

    “人丑就要多读书”是一句网络流行语,常被拿来调侃外貌焦虑。它究竟是一句玩笑,还是暗含某种社会逻辑?读书能否真的“提升颜值”?下面用多维视角拆解这个问题。(图片来源网络,侵删) 一、这句话...