官方大纲把347拆成七块:普通心理学、发展心理学、教育心理学、实验心理学、心理统计、心理测量、社会心理学。但各校命题风格差异极大,有的院校把实验和统计合并出大题,有的院校把社心拆成案例分析。我的做法是:先锁定目标院校近三年真题,统计每科分值占比,再决定复习权重。

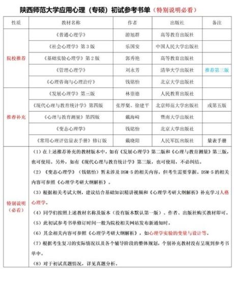
以下书目是我对比了北大、北师大、华东师大、华南师大真题后筛出的“**高频命中版**”。
个人经验:如果时间紧,优先吃透**彭聃龄+张厚粲+戴海崎**三本,能覆盖至少60%分值。
每天3小时,按章节做思维导图,**不背只理解**。遇到统计公式,先推导再抄到A4纸贴墙,早晚瞄一眼。
把近十年真题按科目分类,**用荧光笔标出考点**,回书本定位出处。此时会发现:北大爱考“工作记忆”,北师大爱考“皮亚杰”。
每天默写10个名词解释+2道简答,限时15分钟。**把错题拍照存手机**,碎片时间反复刷。考前两周做全真模拟,严格3小时,训练手速。

自问:跨考生最怕什么?答:统计和实验。
我的破解法:
去年我用这套模板,实验题拿了满分。
艾宾浩斯遗忘曲线都知道,但实操怎么做?
我用Anki卡片录了500道名词解释,到考前平均复习间隔45天,记忆留存率仍达80%。

很多考生忽视:347复试会追问**研究 *** 细节**。例如你提到用过Stroop实验,老师可能问“色词不一致条件下的反应时如何校正?”
我的策略:初试结束立刻重读实验和统计,把经典实验的原始论文下载下来,**背住关键数据**。去年同组考生因为说不出“情绪Stroop效应量”被淘汰,令人唏嘘。
我统计了2023年12所自划线院校347真题,发现:
这些数据说明:347考试并非无章可循,**高频考点+年度热点**就是命题密码。
发表评论
暂时没有评论,来抢沙发吧~