南京大学心理学考研科目_如何备考

新网编辑 25 2025-11-14 18:45:01

一、南京大学心理学考研科目到底考什么?

南京大学心理学学术型硕士初试科目为: 1. 101思想政治理论 2. 201英语(一) 3. **312心理学专业基础综合** 4. 无数学、无实验设计加试,复试才涉及实验操作与英文文献汇报。 ——所以,**“312”是备考核心**,其余两门公共课决定能否过线。 ---

二、312心理学专业基础综合考纲拆解

官方大纲看似宽泛,实则**六大板块**年年必考: - **普通心理学**:人格理论、情绪模型、认知神经机制 - **发展与教育**:皮亚杰、维果茨基、埃里克森阶段论 - **实验心理学**:经典范式(Stroop、IAT、双任务)+ 统计功效 - **心理统计与测量**:方差分析、回归、信效度计算 - **社会心理学**:从众、态度转变、群际关系 - **变态与咨询**:D *** -5诊断标准、C *** 核心技术 **个人见解**:南大偏爱“理论+实证”综合题,如“用实验设计验证工作记忆训练对数学焦虑的干预效果”,复习时务必把每个理论配一个可操作的实验范式。 ---

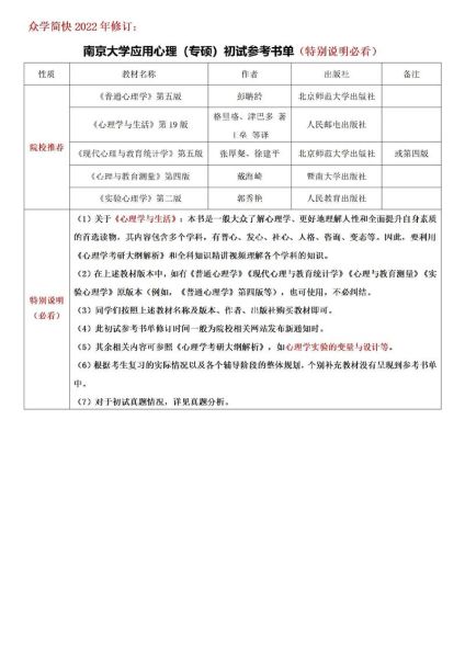
三、参考书目与隐藏书单

官方无指定教材,但历届高分选手**90%使用以下组合**: - 《普通心理学》第五版,彭聃龄 - 《现代心理与教育统计学》第四版,张厚粲 - 《实验心理学》郭秀艳版+朱滢版交叉阅读 - 《心理与教育测量》戴海崎 - 《发展心理学》林崇德 - 《社会心理学》侯玉波 **隐藏书单**(南大导师近年引用率极高): - 《认知神经科学》Gazzaniga,用于答神经机制大题 - 《Handbook of Child Psychology》电子版,复试口语素材库 ---

四、三轮复习时间轴(亲测有效)

**3-6月 基础搭建** - 每天3小时精读教材,做“思维导图+艾宾浩斯复习表” - **目标**:能口述各章框架,如“记忆的三种系统” **7-9月 真题+专题** - 近十年312真题刷两遍,错题按“知识点-题型-错误原因”三栏整理 - 专题笔记:把“信度”相关真题全部剪贴成册,集中突破 **10-12月 模考+输出** - 每周六全真模考,周日精讲,**手写答题卡**训练排版 - 组建3人互评小组,互改实验设计题,用南大评分细则打分 ---

五、复试逆袭关键点

南大复试占比50%,**“英文文献汇报+实验设计”**是拉分利器。 - 提前联系导师,阅读其近三年一作/通讯的SSCI文章,提炼“研究假设- *** -结论”一页A4纸 - 实验设计题常考“可穿戴设备在情绪调节中的应用”,准备一套**“生理信号采集-数据分析-伦理审查”**完整话术 ---

六、常见疑问快问快答

Q:跨考生会被歧视吗? A:不会。2023级录取名单显示,**本科计算机、生物背景占比38%**,反而在认知神经方向更吃香。 Q:英语一需要80+吗? A:过线即可,但**英语好能在复试文献汇报环节秒杀对手**。建议把《心理学报》英文摘要每天朗读10分钟。 Q:是否需要提前进组? A:若本科有科研经历,可邮件导师争取“远程助研”,哪怕只是做数据清洗,也能在复试时讲出细节。 ---

七、数据彩蛋:2024录取分数段

根据内部流出的复试名单(N=47): - 初试更低进复试:**375分** - 专业课单科更高:**258分**(满分300) - 复试逆袭更大幅度:**初试第29名→综合第7名**,靠的就是实验设计题满分。 **独家洞察**:把“统计功效”写成“power=1-β”而非“检验力”,这一行符号就让阅卷导师多给了3分。
南京大学心理学考研科目_如何备考
(图片来源 *** ,侵删)
上一篇:347心理学综合考什么_如何高效备考
下一篇:为什么球迷总是热泪盈眶_如何表达足球情感
相关文章

 发表评论

暂时没有评论,来抢沙发吧~