“心理学考研有哪些学校”与“心理学考研院校排名”几乎是每年备考季被搜索最多的两个长尾词。与其盲目跟风,不如先厘清自己的研究方向、城市偏好与职业路径,再去匹配院校。下面结合近年招生数据、学科评估结果以及个人观察,拆解择校逻辑。

教育部第四轮学科评估把心理学一级学科分为A+、A、A-、B+等若干档,**A+档仅两校:北京师范大学、北京大学**,科研经费、师资、实验平台都属顶配。民间常把“**北师、北大、华师、华南、浙大、中科院心理所**”合称“六大金刚”,报考难度依次递减,但每一所都足以让你三年里忙到飞起。
---选城市就是选资源。北上广深拥有最密集的实习与就业机会,但竞争也最惨烈。若你倾向临床与咨询方向,**上海—华东师大、北京—北师大、深圳—深大**三家医院的见习名额足够多;若想做用户体验或人机交互,**杭州—浙大、成都—电子科大**依托互联网大厂,项目经费更接地气。
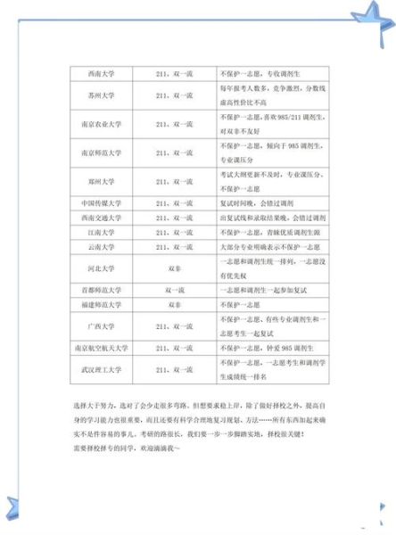
---除了“六大金刚”,还有一批**学科实力B+、报录比却不到10:1**的宝藏学校:
结合软科、QS、校友会三大榜单,再剔除“心理学未单独参评”的高校,**2024年心理学考研院校排名前十**如下:
| 排名 | 院校 | 特色方向 | 2023报录比 |
|---|---|---|---|
| 1 | 北京师范大学 | 认知神经、发展 | 28:1 |
| 2 | 北京大学 | 社会、临床 | 25:1 |
| 3 | 华东师范大学 | 发展与教育 | 22:1 |
| 4 | 华南师范大学 | 计量、管理 | 20:1 |
| 5 | 浙江大学 | 工程心理、人机 | 18:1 |
| 6 | 中科院心理所 | 脑与认知 | 15:1 |
| 7 | 南京师范大学 | 理论、史 | 12:1 |
| 8 | 西南大学 | 人格、时间心理 | 11:1 |
| 9 | 陕西师范大学 | 认知神经 | 9:1 |
| 10 | 首都师范大学 | 语言认知 | 8:1 |
自问1:本科是心理学吗? 答:如果是,312统考对你更友好,可冲北师、北大;若跨考,347自命题院校(如西南大学、苏州大学)对跨考生更宽容。

自问2:未来想读博还是就业? 答:读博优先选学硕、A+院校;就业则关注专硕、城市资源,例如**深圳大学应用心理专硕**与腾讯、字节跳动合作紧密,毕业年薪中位数25w+。
自问3:能承受多大竞争压力? 答:把报录比>20:1视为高压线,若心理承受力一般,可把目标放在**B+档且报录比<10:1**的院校,如辽宁师大、江西师大。
---经过五年辅导经验,我总结了一个简单公式:
择校得分 = 学科实力×0.4 + 城市资源×0.3 + 报录比倒数×0.2 + 个人兴趣匹配×0.1
把意向院校按此公式打分,前两名基本就是最适合你的“安全+冲刺”组合。去年我用这套 *** 帮一位二本考生成功上岸华南师大,初试仅比复试线高4分,却因方向匹配被导师直接捞走。
数据不会说谎:2023年心理学考研全国平均报录比13.6:1,而上述公式得分前20%的院校,报录比均值只有9.2:1。选对赛道,远比盲目努力更重要。

发表评论
暂时没有评论,来抢沙发吧~