• 女人心理学入门_如何理解女性情绪变化

    女人心理学入门_如何理解女性情绪变化

    心理百科 2026-02-09

    为什么她的情绪像天气一样说变就变? 女性情绪波动的根源并非“矫情”,而是**生理激素、社会角色、认知模式**三重奏。雌激素与孕酮的周期性变化直接影响大脑杏仁核的活跃度,使得女性在经前期更容易放大负面...

  • 苏大心理学考研难度_苏大心理学考研参考书

    苏大心理学考研难度_苏大心理学考研参考书

    心理百科 2026-02-09

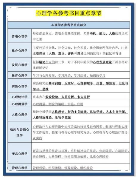
    苏大心理学考研难度中等偏上,参考书以彭聃龄《普通心理学》为核心,辅以侯玉波《社会心理学》、郭秀艳《实验心理学》等七本。 一、苏大心理学考研到底难在哪? **难点1:报考人数年年涨,报录比逼近1...

  • 美国心理学专业排名_如何选校

    美国心理学专业排名_如何选校

    心理百科 2026-02-09

    美国心理学专业排名_如何选校?一句话:先锁定研究兴趣,再对照榜单与资源,最后算清成本与回报。(图片来源网络,侵删) 榜单背后的逻辑:U.S.News与NRC谁更可信? 大多数申请者第一时间打开...

  • 存在主义焦虑是什么_如何活出真实自我

    存在主义焦虑是什么_如何活出真实自我

    心理百科 2026-02-09

    存在主义焦虑是什么?它为何如影随形? 存在主义焦虑并非病理性的恐慌,而是一种**“意识到自由与责任并存”**的清醒痛感。萨特说“人被判定自由”,当你发现人生没有预设剧本,必须亲手为选择负责,焦虑便油...

  • 21世纪心理学如何改变生活_心理学最新研究有哪些

    21世纪心理学如何改变生活_心理学最新研究有哪些

    心理百科 2026-02-09

    心理学为何在21世纪突然“出圈”? 过去十年,“心理学”从象牙塔走向热搜,从实验室走向朋友圈。原因并不神秘:社交媒体放大了情绪,算法放大了焦虑,而心理学恰好提供了可操作的解释与干预。 自问自答...

  • 浙江理工大学心理学专硕怎么样_就业方向

    浙江理工大学心理学专硕怎么样_就业方向

    心理百科 2026-02-09

    浙江理工大学心理学专硕到底学什么? 很多人一听“心理学”就联想到催眠、读心术,但**浙江理工大学应用心理专硕(MAP)**的课程设置更贴近产业需求。必修课里,工程心理学与用户体验、人因与交互设计占了...

  • 初中生注意力不集中怎么办_青春期心理变化如何应对

    初中生注意力不集中怎么办_青春期心理变化如何应对

    心理百科 2026-02-09

    在一线课堂观察了八年,我发现“**孩子一上初中就像换了个人**”是家长最普遍的感叹。注意力飘忽、情绪波动大,其实只是青春期心理变化的外在信号。下面用问答式结构拆解这两个高频难题,并给出可落地的干预思路...

  • 什么是心理学_如何认识心理学

    什么是心理学_如何认识心理学

    心理百科 2026-02-09

    心理学是一门研究行为与心理过程的科学。它既关注可观察的外显动作,也探究难以捉摸的内在体验。(图片来源网络,侵删) 为什么普通人需要了解心理学 很多人把心理学等同于“读心术”,其实它更像...

  • 心理学作业1怎么写_心理学作业1写作技巧

    心理学作业1怎么写_心理学作业1写作技巧

    心理百科 2026-02-09

    心理学作业1怎么写?先明确老师布置的核心任务:通常要求你用课堂所学概念解释一个真实或假设情境,并展示批判性思考。 第一步:拆解题目关键词 拿到作业后,我会把题干拆成三块: - **行为描...

  • 环境心理学如何影响学习_空间布局对学习效果的影响

    环境心理学如何影响学习_空间布局对学习效果的影响

    心理百科 2026-02-09

    环境心理学到底在研究什么? 环境心理学是一门探讨“人—环境”交互关系的交叉学科,它既关注物理空间对情绪、认知的塑造,也关注人的行为如何反过来改变环境。 **简单来说,它回答“为什么我在图书馆效...