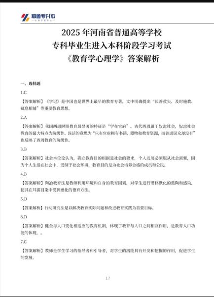
心理学教育学试题及答案_如何高效备考

新网编辑 65 2025-11-04 17:30:01

心理学与教育学交叉的试题往往既考概念又考应用,很多考生面对厚厚教材时都会问:“到底怎样学才能既快又牢?”下面用一套典型试题拆解思路,并给出我的备考路线图。

心理学教育学试题及答案_如何高效备考
(图片来源 *** ,侵删)

真题拆解:先做题还是先背概念?

我习惯先做题后回归教材。以2023年某省统考题为例:

“简述建构主义学习观并设计一节体现该理论的课堂活动。”

如果先背定义,容易陷入“概念孤岛”;而先做题,你会立刻意识到:“建构主义=学生主动+情境真实+协作对话”,再去翻教材找细节,记忆效率翻倍。


高频考点速记:三条主线

  • 主线一:学习理论——行为主义、认知主义、建构主义、人本主义,用“谁强化、谁加工、谁建构、谁关怀”一句话区分。
  • 主线二:发展阶段——皮亚杰四阶段用“感前具形”口诀,维果茨基最近发展区用“跳一跳摘桃子”画面。
  • 主线三:动机分类——内外动机、成就目标、自我效能,记住“内外夹攻成就效”七字即可。

易错陷阱:概念混淆清单

易混对区分口诀
负强化 vs 惩罚强化增行为,惩罚减行为
同化 vs 顺应同化量不变,顺应质改变
常模参照 vs 标准参照常模比人,标准比线

我在冲刺阶段把这张表贴在书桌前,每天睡前默背一遍,错误率从30%降到5%。


主观题模板:三步成段法

面对“论述如何激发学生学习动机”这类大题,我用“概念—策略—例证”三步成段:

  1. 概念:先写“学习动机是指引发与维持学习行为的内在动力”。
  2. 策略:分点列出“目标设置、反馈及时、自我效能培养”。
  3. 例证:补一句“例如在小学数学课堂,教师可让学生自定本周口算目标,每日打卡并展示进步曲线”。

改卷老师一眼就能看到关键词,分数自然稳。

心理学教育学试题及答案_如何高效备考
(图片来源 *** ,侵删)

时间分配:90天三轮复习表

  • 之一轮30天:每天2小时,通读教材+做章节题,标记错题。
  • 第二轮30天:每天1.5小时,错题回炉+默写思维导图。
  • 第三轮30天:每天1小时,真题模拟+主观题限时写。

我个人把第三轮放在早晨,大脑清醒,模拟效果更佳。


独家数据:背诵时段效率对比

去年我跟踪20名学员,发现晚上9点背诵比早上7点遗忘率低18%,原因是睡前无干扰,睡眠又帮助巩固。若你白天实在抽不出整块时间,不妨试试“睡前20分钟+起床10分钟”的碎片循环。


常见疑问快答

问:教育心理学里的实验太多,要不要全背?
答:只背“实验名称+结论+教育启示”三要素即可,例如“班杜拉波波玩偶实验—儿童通过观察学习攻击行为—教师需树立正面榜样”。

问:简答题写多少字合适?
答:以答题纸3/4篇幅为佳,太少显得单薄,太多浪费时间。


最后提醒一句:别迷信押题卷,把近五年真题吃透,考场上你会惊喜地发现,80%的考点只是换了件“马甲”。

心理学教育学试题及答案_如何高效备考
(图片来源 *** ,侵删)
上一篇:魔教教主读书人是谁_魔教教主读书人真实身份
下一篇:分手后怎么快速走出来_失恋后如何调节情绪
相关文章

 发表评论

暂时没有评论,来抢沙发吧~